In den letzten Monaten beschäftigt mich ein Thema mehr als jedes andere im E-Commerce-Umfeld: Agentic Commerce. KI-Agenten, die autonom einkaufen, verhandeln und bezahlen – ohne dass ein Mensch auch nur einen Button klickt. Das klingt nach Science-Fiction, ist aber bereits Realität. Und wer im Magento/Adobe-Commerce-Ökosystem unterwegs ist, sollte jetzt genauer hinschauen. Aus diesem Grund gibt es in diesem Blog-Beitrag auch einen Blick ins Magento Ökosystem.
McKinsey beziffert das globale Marktpotenzial auf 3–5 Billionen US-Dollar bis 2030, Gartner prognostiziert, dass 90 % aller B2B-Einkäufe bis 2028 von KI-Agenten abgewickelt werden. Gleichzeitig zeigt ein nüchterner Blick auf die aktuellen Daten: Der Hype ist der realen Nutzeradoption weit voraus. OpenAI hat sein Instant Checkout in ChatGPT Anfang 2026 bereits wieder auf Händler-Apps umgestellt. Deutsche Verbraucher würden einem KI-Agenten im Schnitt maximal 50 Euro pro Monat anvertrauen.
Ich versuche in diesem Post, das Thema strukturiert aufzudröseln: Was ist Agentic Commerce überhaupt? Welche Protokolle setzen sich durch? Wer sind die relevanten Player? Und was bedeutet das konkret für das Magento/Adobe-Ökosystem?
Was Agentic Commerce vom klassischen E-Commerce unterscheidet
Der entscheidende Unterschied liegt in der Rollenverteilung. Im traditionellen E-Commerce sucht, vergleicht und kauft der Mensch aktiv. Bei Conversational Commerce führt ein Chatbot ein Gespräch, aber der Mensch entscheidet. Bei Agentic Commerce delegiert der Mensch – er definiert Ziele, Budget und Präferenzen, und der Agent handelt innerhalb dieser Leitplanken eigenständig.
Deloitte beschreibt vier evolutionäre Stufen:
- Assisted Discovery – KI hilft bei der Produktsuche
- Agentic Shopping – Agent übernimmt Teilschritte autonom
- Autonomous Shopping – vollständig eigenständige Käufe
- Agent-to-Agent Commerce – Käufer- und Verkäufer-Agenten verhandeln direkt miteinander, ohne dass je ein Mensch einen Bildschirm sieht
Wir stehen gerade zwischen Stufe 1 und 2. Stufe 4 ist Zukunft – aber die Infrastruktur dafür entsteht jetzt.
Der Protokoll-Stack: Kein Krieg, sondern Schichten
Anfangs gab es viel Lärm um einen angeblichen „Protocol War" zwischen MCP, A2A, UCP und ACP. Das hat sich inzwischen differenziert. Die Protokolle sind keine Konkurrenten, sondern Schichten eines gemeinsamen Stacks.
MCP – die universelle Datenschicht
Das Model Context Protocol (MCP), im November 2024 von Anthropic vorgestellt, ist mittlerweile der De-facto-Standard dafür, wie Sprachmodelle auf externe Daten, APIs und Tools zugreifen. Es funktioniert wie „USB-C für KI" – eine standardisierte Schnittstelle, unabhängig vom Modell-Hersteller.
Im Dezember 2025 übergab Anthropic MCP an die Agentic AI Foundation (AAIF) unter dem Dach der Linux Foundation. Gründungsmitglieder sind AWS, Google, Microsoft und OpenAI – inzwischen sind über 10.000 öffentliche MCP-Server registriert. Das ist ein starkes Signal für langfristige Stabilität.
A2A – Agenten reden miteinander
Googles Agent-to-Agent Protocol (A2A), im April 2025 vorgestellt, ermöglicht Agenten unterschiedlicher Hersteller, einander zu entdecken und Aufgaben zu delegieren. Kernkonzept sind Agent Cards – JSON-Metadaten unter /.well-known/agent.json, die Fähigkeiten und Auth-Anforderungen beschreiben. Quasi eine Visitenkarte für Agenten. Im Juni 2025 ebenfalls an die Linux Foundation übergeben, inzwischen mit 150+ unterstützenden Organisationen.
UCP vs. ACP – die eigentliche Protokollfrage im Commerce
Das ist die Frage, die mich im Moment am meisten beschäftigt. Die Kollegen bei valantic haben dazu einen lesenswerten Deep-Dive zum Agentic Commerce Protocol veröffentlicht, der die technischen Unterschiede beider Ansätze gut herausarbeitet.
Das Universal Commerce Protocol (UCP) wurde im Januar 2026 auf der NRF von Google und Shopify gemeinsam vorgestellt. Es deckt den kompletten Commerce-Lebenszyklus ab – von Discovery über Checkout bis Post-Purchase-Support. Transport-agnostisch, mit REST-, MCP- und A2A-Bindings. Die Koalition dahinter ist beeindruckend: Walmart, Target, Etsy, Wayfair, Zalando, Mastercard, Visa, Stripe und 20+ weitere Partner.

Universal Commerce Protocol: Checkout Sequenz
-
Layered Architecture: UCP trennt die Verantwortlichkeiten in Schichten. Der Shopping Service definiert die Grundbausteine (Warenkorb, Status), während Capabilities (Checkout, Catalog, Orders) und Extensions (z. B. spezielle Liefermodelle) flexibel hinzugefügt werden können.
-
Discovery via /.well-known: Ähnlich wie bei A2A nutzt UCP einen standardisierten Pfad (/.well-known/ucp), über den Agenten die "Fähigkeiten" eines Shops entdecken und aushandeln können, welche Protokollversionen beide Seiten beherrschen.
-
State-Management: Ein Checkout im UCP durchläuft definierte Zustände: incomplete (fehlende Daten), requires_escalation (Eingriff nötig) und ready_for_complete (bereit zum Abschluss). Dies ermöglicht den nahtlosen Übergang zwischen KI-Automatisierung und menschlicher Interaktion über das Embedded Checkout Protocol (ECP).
Das Agentic Commerce Protocol (ACP) wurde von OpenAI und Stripe entwickelt und trieb ChatGPTs „Instant Checkout" an. OpenAI hat diesen Ansatz Anfang März 2026 jedoch bereits angepasst: Der Checkout-Prozess verlagert sich zunehmend in händlerspezifische „ChatGPT Apps", weil die Komplexität des Handels – dynamische Preise, Echtzeit-Bestände, Steuerregeln – besser in kontrollierten Händler-Umgebungen abgebildet werden kann. Walmart meldete eine 3x schlechtere Conversion als auf walmart.com direkt.

Agentic Commerce Protocol: Checkout Sequenz
- Minimalistische Architektur: Das Protokoll beschränkt sich auf die vier Endpunkte Create, Update, Complete und Cancel Checkout, um die Komplexität für Händler gering zu halten.
- Shared Payment Token (SPT): Dies ist der entscheidende Sicherheitsmechanismus. Der Agent (z. B. ChatGPT) sieht niemals die echten Kreditkartendaten des Nutzers. Er erhält lediglich einen "selbstzerstörenden", einmaligen Token von Stripe, den er an den Händler weiterreicht.
- Merchant of Record: Im ACP-Modell bleibt der Händler der rechtliche Verkäufer ("Merchant of Record") und behält die Kontrolle über die Abwicklung, Steuern und den Kundensupport.
- Voraussetzung: Händler müssen ihre Produktkataloge maschinenlesbar (Product Feed) bereitstellen und ihre Checkout-Logik über die ACP-Schnittstellen zugänglich machen.
Strategisch klug aufgestellt sind Stripe und Shopify – beide sind in beiden Lagern vertreten. Das macht sie zu Gewinnern unabhängig vom Ausgang.
AP2 und ANP als Ergänzungen
Googles Agent Payments Protocol (AP2) regelt die kryptographisch abgesicherte Payment-Autorisierung durch Agenten, mit drei abgestuften Autonomie-Levels.
Das AP2 nutzt das Konzept der Verifiable Credentials (VC), um Vertrauen in autonomen Systemen zu schaffen:
- Intent Mandate (Absicht): Erteilt dem Agenten den Auftrag, innerhalb bestimmter Leitplanken (z. B. „maximal 150 €“) zu suchen und zu verhandeln. Es dient als Beweis, dass der Agent nicht eigenmächtig handelt.
- Cart Mandate (Warenkorb): Dieses Dokument wird vom Händler und vom Nutzer signiert. Es fixiert den Preis und die Artikelmenge, sodass der Agent den Preis während des Checkouts nicht mehr (zuungunsten des Nutzers) verändern kann.
- Payment Mandate (Zahlung): Ein minimaler Datensatz, der an die Bank übermittelt wird. Er signalisiert dem Zahlungsnetzwerk, ob der Nutzer gerade anwesend ist (Human-Present) oder ob der Agent eine vorab genehmigte Daueraufgabe ausführt (Human-Not-Present).

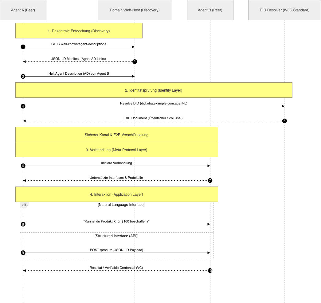
Das Agent Network Protocol (ANP) verfolgt den ambitioniertesten Ansatz mit dezentraler Agenten-Entdeckung via W3C DIDs – ist aber ohne starkes Unternehmens-Backing noch deutlich weniger reif.
ANP verfolgt im Gegensatz zu den meist Client-Server-basierten Protokollen wie ACP oder UCP einen radikal dezentralen Peer-to-Peer (P2P) Ansatz. Es wird oft als das „HTTP des Agentic Web“ bezeichnet und setzt konsequent auf Web-Standards wie W3C DIDs (Decentralized Identifiers) und Semantic Web Technologien.

Mandat im ANP Protokoll
Computer Use als pragmatischer Fallback
Für die vielen Websites ohne API-Anbindung bleibt Browser-Automatisierung der Fallback. Claudes Computer Use erreicht inzwischen 72,5 % auf dem OSWorld-Benchmark (von 14,9 % bei Launch). Langsamer und fehleranfälliger als saubere APIs – aber sofort einsetzbar. McKinsey sieht Web-Crawling als Zwischenschritt, bevor Merchants standardisierte Protokolle implementieren.
Wer baut die Infrastruktur?
Shopify hat den größten Vorsprung
Shopify ist der aggressivste Akteur. Seit den Summer '25 Editions hat jeder Shopify-Store einen eigenen MCP-Endpoint (your-store.myshopify.com/api/mcp). Der Shopify Catalog kategorisiert Milliarden von Produkten für KI-Agenten. Agentic Storefronts ermöglichen es Händlern, ihre Markenpräsenz auf ChatGPT, Perplexity, Google Gemini und Microsoft Copilot direkt aus dem Admin zu steuern.
Besonders interessant: Der neue Agentic Plan öffnet den Shopify Catalog explizit für Marken auf Magento, Salesforce Commerce Cloud und Custom-Stacks – ohne Migration. Das ist eine aggressive Einladung an unsere Community.
Google baut den vollständigsten Stack
Google hat: eigene Protokolle (A2A, AP2), gemeinsam mit Shopify entwickelten Commerce-Standard (UCP), 50 Milliarden indexierte Produkte im Shopping Graph, KI-Shopping in AI Mode und Gemini sowie eine neue Enterprise-Plattform mit Kroger, Lowe's und Woolworths als Live-Kunden. Über eine Milliarde Shopping-Interaktionen täglich laufen durch Google-Oberflächen.
Adobe Commerce ist drin – aber noch nicht live
Für unser Ökosystem ist die Situation ehrlich gesagt gemischt. Adobe hat am 18. Februar 2026 offiziell die Unterstützung von UCP, ACP und AP2 angekündigt – aber noch kein Live-Shopping über KI-Plattformen. Während Shopify-Händler bereits über ChatGPT und Gemini verkaufen, baut Adobe seine Grundlagen noch auf.
Adobe nennt dabei beeindruckende Zahlen aus dem Adobe Digital Insights Report vom Januar 2026: KI-Referrals erzielen eine 31 % höhere Konversionsrate, 254 % mehr Umsatz pro Besuch und 45 % längere Verweildauer gegenüber herkömmlichem Traffic.
Adobes Strategie hat drei Säulen:
- Discovery Layer mit dem LLM Optimizer (GA seit Oktober 2025) – macht Produktkataloge für KI-Agenten auffindbar
- Agent-to-Agent Commerce Layer durch UCP/ACP-Unterstützung (angekündigt, noch nicht live)
- Brand-Owned Experience mit dem Adobe Brand Concierge als konversationelle KI-Schicht auf AEP-Profildaten
Der Adobe Commerce Optimizer ist das vielversprechendste neue Produkt: ein eigenständiges Commerce-Frontend auf Edge Delivery Services mit Lighthouse-Score 100, einer GraphQL-Merchandising API für Agents und Frontends sowie einer Data Ingestion REST API. Entscheidend: Es arbeitet mit jedem Commerce-Backend, nicht nur Adobe Commerce.
Die AEP Agent Orchestrator Plattform (GA September 2025) ist das technische Fundament: 10 zweckgebundene KI-Agenten, ein Reasoning Engine, Agent SDK und Agent Registry. Über 70 % der berechtigten AEP-Kunden nutzen bereits den AI Assistant.

Bildquelle: Adobe
Das Magento MCP-Ökosystem lebt
Was mich positiv überrascht hat: Das MCP-Ökosystem rund um Magento ist überraschend lebendig. Neben dem offiziellen Adobe Commerce Extensibility MCP Server (mit RAG-Zugriff auf die gesamte Dokumentation und 7 AI-Agent-Skills) gibt es mindestens 10 Community-Server:
- Rafael Corrêa Gomes' GraphQL-basierter Dev MCP (Practice Director bei Valtech)
- Mirasvits kommerzieller AI Agent Connector – ermöglicht Befehle wie „Reduziere alle Sommerprodukte, die sich 30 Tage nicht verkauft haben, um 15 %"
- Freentos Extension auf dem Adobe Marketplace
- Magenable Magento MPC für OpenAI Agent Builder
- Magendoos REST- und GraphQL-MCP-Server mit 594 Endpoints und weitere
- mage-remote-run MCP - Der Vollständigkeit wegen liste ich hier auch den MCP Server meines eigenen neuen Tools über den mal auch beliebige Shops flexibel andocken kann ohne etwas in dem jeweiligen Shop zu installieren.
Die Community reagiert schnell. Ob das reicht, um mit Shopifys nativem MCP-Endpoint pro Store mitzuhalten – das ist die Frage, die mich treibt.
ACP-Module für Magento 2: Die Community liefert bereits
Parallel zum MCP-Ökosystem entstehen erste Open-Source-Implementierungen des Agentic Commerce Protocol direkt für Magento 2. Zwei Projekte, die ich im Blick habe:
run-as-root/ACP-for-Magento-2 ist das technisch ausgefeilteste der beiden. Das Modul der Würzburger Agentur run_as_root setzt zu 95 % die OpenAI-ACP-Spezifikation um: vollständige Checkout Session API mit fünf Endpunkten, ACP-konformer Product Feed (inkl. Varianten, Gallery-Images, Echtzeit-Inventory), HMAC-Signaturvalidierung, Idempotency-Key-Handling via Redis und Replay-Attack-Schutz. Die Stripe-Integration für Delegated Payments ist dabei, ebenso wie 39 Unit- und Integrationstests.
magebitcom/magento2-agentic-commerce-module kommt von der lettischen Agentur Magebit und bezeichnet sich selbst als erstes öffentlich verfügbares Open-Source-ACP-Modul für Magento 2. Der Funktionsumfang ist ähnlich: ChatGPT-kompatibler Product Feed Export, Instant Checkout, Delegated Payment via Stripe, Webhooks. Wichtig: Das Modul ist Hyva- und Adobe Commerce Cloud-kompatibel – das ist für viele Projekte entscheidend.
Salesforce und Amazon der Vollständigkeit halber
Salesforce hat mit Agentforce Commerce (GA November 2025) über 6.000 bezahlte Deals abgeschlossen. Die KI-gestützte Intent-Aware Search basiert auf einem Commerce-optimierten Small Language Model. Salesforce-eigene Daten: KI-Agenten beeinflussten 17 % ($13,5 Mrd.) der Holiday-Weekend-Bestellungen 2025.
Amazon betreibt mit Rufus (300 Millionen aktive Nutzer, geschätzt 12 Mrd. Dollar inkrementeller Jahresumsatz) und der „Buy for Me"-Funktion ein geschlossenes Ökosystem. Alle OpenAI-Crawler blockiert, nicht in ACP oder UCP integriert. 40 % des US-E-Commerce sind damit für externe KI-Agenten unsichtbar – eine strategische Entscheidung, die Amazon teuer werden könnte.
Stripe als Payment-Schicht beider Welten
Stripe hat mit der Agentic Commerce Suite (Dezember 2025) eine vollständige Lösung: Katalog-Syndizierung, Checkout, Payments und Fraud Detection. Shared Payment Tokens (SPT) – einmal verwendbar, widerrufbar, programmierbar – lösen das Problem, wie Agenten sicher bezahlen können, ohne Zahlungsdaten offenzulegen. Parallel dazu treiben Coinbase und Cloudflare den x402-Standard voran – optimiert für Micropayments im Machine-to-Machine-Bereich. Bis März 2026 wurden darüber bereits 50 Millionen Transaktionen abgewickelt, durchschnittlich 0,20 US-Dollar je Transaktion.
Was der Wandel für PSPs konkret bedeutet, beleuchtet valantic in einem separaten Artikel: Agentic Commerce und Payment Service Provider.
Was Agentic Commerce konkret bedeutet
Im B2C noch in der Frühphase
Amazons „Buy for Me" (Beta seit April 2025), Googles entsprechendes Feature in Gemini, ChatGPT Shopping mit 50 Millionen täglichen Anfragen – die erste Welle läuft. Autonomous Reordering durch IoT-Geräte, Preisvergleichs-Agenten, die dutzende Retailer simultan scannen und beim optimalen Zeitpunkt kaufen – das sind die ersten real nutzbaren Use Cases.
Laut Adobe beeinflussten KI-Agenten in der Weihnachtssaison 2025 bereits 262 Milliarden US-Dollar des globalen Online-Umsatzes. KI-generierte Produktempfehlungen erzielen eine 4,4-fach höhere Konversionsrate als die traditionelle Suche.
Im B2B liegt der eigentliche Hebel
Hier sehe ich das größte Potenzial. Procurement-Agenten überwachen Verbrauchssignale, validieren Vertragspreise und platzieren Orders automatisch unter Budgetlimits. Auf der Verkäuferseite reagiert ein Sales Agent dynamisch, passt Rabatte und Lieferkonditionen an und schließt die Bestellung ab – alles in Sekunden. Gartner prognostiziert bis 2028 ein B2B-Beschaffungsvolumen von 15 Billionen US-Dollar durch KI-vermittelte Einkäufe.
Die unbequemen Fragen: Vertrauen, Haftung, Sichtbarkeit
Was die Adoption bremst, sind nicht die Protokolle – sondern Vertrauen und ungelöste Haftungsfragen.
Eine Riverty/Adyen-Umfrage (1.000 Deutsche, Dezember 2025) zeigt: 50 % würden KI-Agenten maximal 50 Euro pro Monat anvertrauen. 46 % assoziieren KI-Shopping mit Skepsis. 93 % verlangen, KI-Entscheidungen jederzeit einsehen und stoppen zu können.
Die Haftungsfrage ist juristisch ungeklärt. Wer haftet, wenn der Agent falsch kauft? Vermutlich bleibt es am Merchant hängen. Hinzu kommt ein 25 % Anstieg bösartiger Händleraktivitäten im Zusammenhang mit Agentic Commerce (Visa) – Betrüger manipulieren agentische Shopping-Ergebnisse gezielt.
Und dann ist da noch Agent Optimization – der Nachfolger von SEO. Wenn nicht mehr Menschen, sondern KI-Agenten die ersten „Kunden" sind, braucht es maschinenlesbare Produktdaten, strukturierte Kataloge und API-First-Architektur. Creatuity empfiehlt dabei konkret: vollständige Produktattribute (technische Daten, Materialien, Zertifizierungen), GraphQL-Abdeckung (reduziert Payload um 30–50 %) und korrektes Schema.org Markup. Gartner prognostiziert einen 25 % Rückgang des traditionellen Suchvolumens bis 2026. Der KI-getriebene Traffic zu US-Retail-Sites stieg laut Adobe im Juli 2025 um 4.700 % im Jahresvergleich.
Eine zentrale strategische Frage bleibt dabei oft ungestellt: Brauchen wir in Zukunft überhaupt noch eigene Webshops? Die valantic-Kollegen haben das klar eingeordnet: Der Webshop verschwindet nicht, seine Rolle verschiebt sich aber vom zentralen Einstiegspunkt zum Fundament eines vernetzten Vertriebssystems. Wer eine modulare, API-basierte Architektur betreibt, ist klar im Vorteil.
Mein Fazit (bisher)
Agentic Commerce ist weder bloßer Hype noch unmittelbare Revolution – es ist eine fundamentale Infrastruktur-Transformation, deren Nutzung der Technologie um 12–24 Monate hinterherhinkt.
Für das Magento/Adobe-Commerce-Ökosystem sehe ich eine gemischte Lage: Wir haben eine lebendige MCP-Community, reichhaltige APIs und mit dem Commerce Optimizer ein zukunftsfähiges Produkt. Der Rückstand auf Shopifys native Agentic Storefronts ist aber real – und die Community holt aktiv auf, wie die ersten ACP-Module zeigen.
Was ich jedem empfehle, der heute im Commerce-Bereich entwickelt:
- MCP-Server für den eigenen Shop evaluieren – ob offiziell, kommerziell oder aus der Community
- ACP-Modul testen – Magebit oder run-as-root bieten funktionierende Ausgangspunkte
- Strukturierte Produktdaten optimieren – Schema.org, JSON-LD und maschinenlesbare Kataloge sind die Grundlage
- Adobe Commerce Optimizer imf Auge behalten – als potenzieller Weg zu Agent-fähigen Storefronts
- Shopifys Agentic Plan beobachten – Shopify ist hier vorne und sollte immer im Blick sein. Das gilt auch dann, wenn man selbst nicht auf Shopify setzt.
Die nächsten 12 Monate werden von Low-Consideration-Käufen dominiert sein – Nachbestellungen, Standardprodukte, Commodity-Elektronik. Die wirkliche Disruption im High-Engagement-Commerce kommt später, aber langsamer als die Keynote-Slides vermuten lassen.
API-First ist kein Nice-to-have mehr, sondern existenzkritisch. Wer heute maschinenlesbare, gut dokumentierte APIs betreibt, wird morgen von KI-Agenten gefunden. Wer sich ausschließlich auf menschliche Browser-Interaktion verlässt, wird zunehmend unsichtbar.
Weiterführende Artikel
Das Thema ist breit – hier ein paar Beiträge von direkten Kollegen von mir, die ich empfehle um einen Überblick zu bekommen:
- valantic: Agentic Commerce – Interview und Einordnung – Was Agentic Commerce wirklich bedeutet und wo wir heute stehen
- valantic: Das Agentic Commerce Protocol im Detail – Technischer Deep-Dive zu ACP und UCP
- valantic: Agentic Commerce und Payment Service Provider – Was der Wandel für PSPs und Zahlungsinfrastruktur bedeutet
- valantic: Brauchen wir noch eigene Webshops? – Strategische Einordnung der Rolle des eigenen Shops im Zeitalter von KI-Agenten